ug环球会员注册(中国)有限公司

走进园区
  • 首页
  • 企业简介

    返回

    公司简介

    组织架构

    文化理念

    技术团队

    企业荣誉

  • 新闻资讯

    返回

    企业新闻

    党建活动

    市场动态

  • 产品世界

    返回

    六大系列产品

    焕新升级三大系列

    共享产品

    总经销产品

    区域销售产品

  • 客户服务

    返回

    防伪溯源

    营销网络

  • 信息公开

    返回

    公示公开

    招标采购

    招聘公告

  • 合作招募
返回

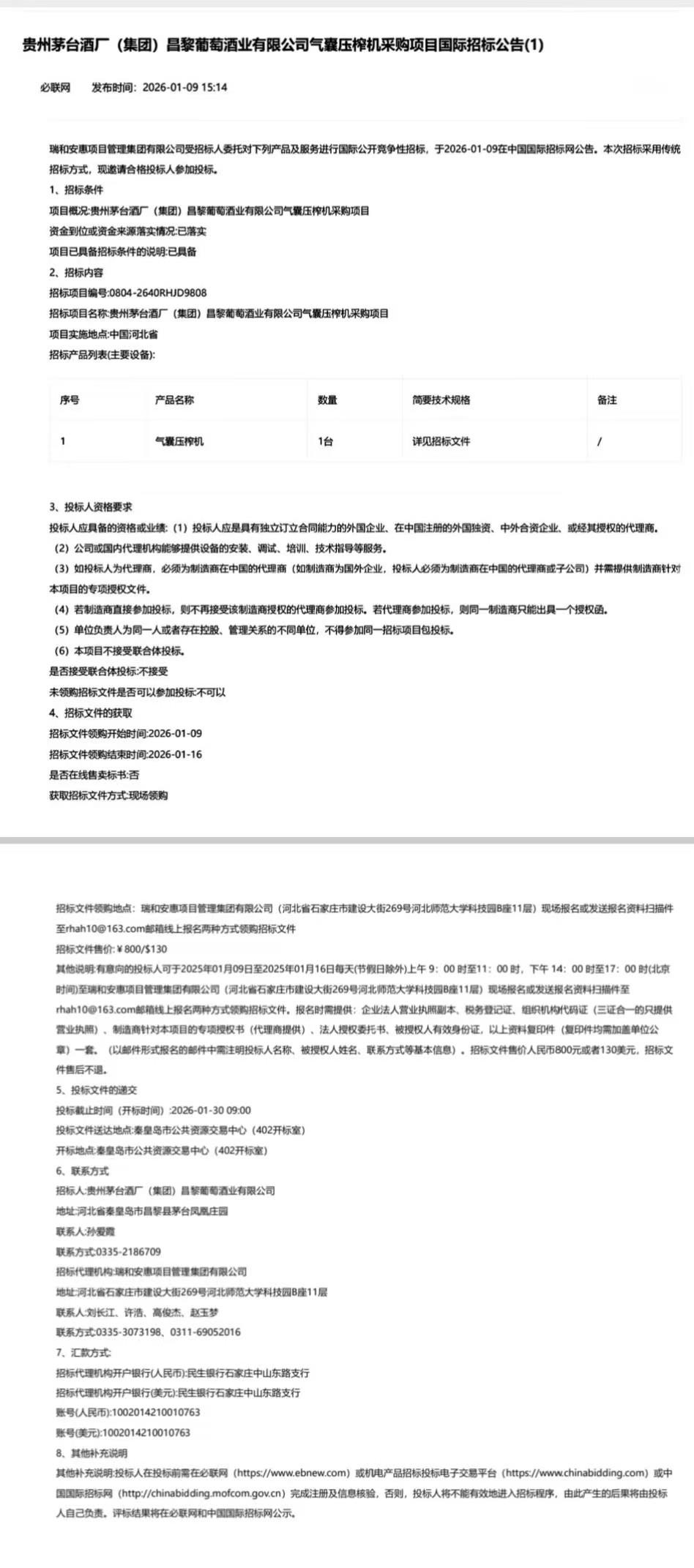
ug环球会员注册气囊压榨机采购项目国际招标公告

来源: 2026-01-12
ug环球会员注册
上一篇:昌黎304永利集团经贸有限公司关于湖南六三六连锁管理有限公司开展品鉴会活动的采购项目 下一篇:昌黎304永利集团经贸有限公司关于2026年度产品设计的采购项目
  • 首页
  • 客户服务
  • 企业简介
  • 信息公开
  • 新闻资讯
  • 合作招募
  • 产品世界
网站地图 联系我们 隐私条款 太阳成tyc7111cc集团 茅台股份

备案号:冀ICP备09049812号-1

网站建设 : 新鸿儒

首页 > 信息公开 > 招标采购 > 正文