ug环球会员注册(中国)有限公司

走进园区
  • 首页
  • 企业简介

    返回

    公司简介

    组织架构

    文化理念

    技术团队

    企业荣誉

  • 新闻资讯

    返回

    企业新闻

    党建活动

    市场动态

  • 产品世界

    返回

    六大系列产品

    焕新升级三大系列

    共享产品

    总经销产品

    区域销售产品

  • 客户服务

    返回

    防伪溯源

    营销网络

  • 信息公开

    返回

    公示公开

    招标采购

    招聘公告

  • 合作招募
返回

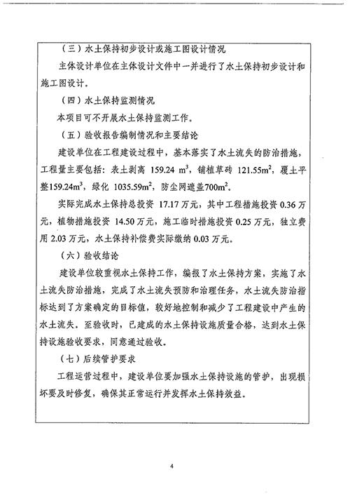
生产建设项目水土保持设施验收鉴定书

来源: 2024-03-27
1
2
3
4
5
上一篇: 【贵州茅台酒厂(集团)昌黎葡萄酒业有限公司福利物资采购项目二次】中标候选人公示 下一篇:【贵州茅台酒厂(集团)昌黎葡萄酒业有限公司食材采购项目03包二次】中选候选人公示
  • 首页
  • 客户服务
  • 企业简介
  • 信息公开
  • 新闻资讯
  • 合作招募
  • 产品世界
网站地图 联系我们 隐私条款 太阳成tyc7111cc集团 茅台股份

备案号:冀ICP备09049812号-1

网站建设 : 新鸿儒

首页 > 信息公开 > 公示公开 > 正文